
近日
河南省教育考试院发布
《2026年普通高招报名工作相关事宜问答》
10月28日起
河南高招报名网上信息采集工作展开
哪些人可以报名?考生如何报名?
需要什么材料?
一起来了解
今年艺术类报名时间延长。
艺术类:2025年10月28日9:00-11月3日17:00;
非艺术类:2025年11月5日9:00-11月17日17:00。
针对外省户籍人员的子女参加高招报名的,今年删除了“父母一方须有合法职业和稳定住所”描述。增加了在我省就读的西藏新疆高中班应届毕业生的报名规定。
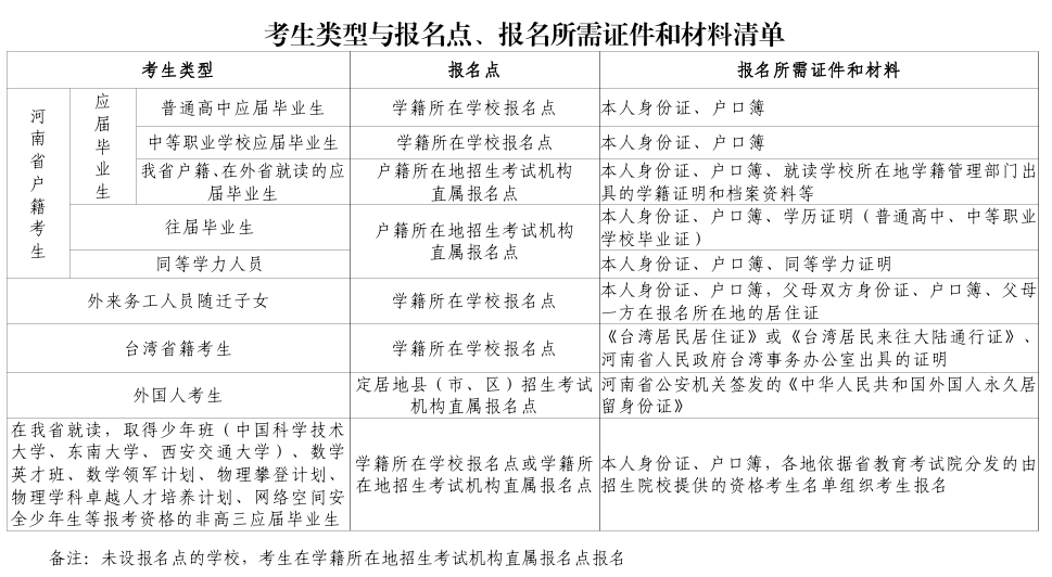
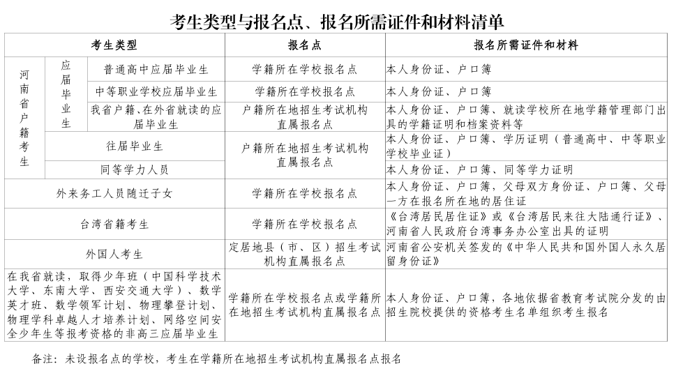
1.具有河南省户籍的高级中等教育学校应、往届毕业生或同等学力人员。
2.符合《河南省关于做好进城务工人员随迁子女接受义务教育后在当地参加升学考试工作实施意见的通知》(豫政办〔2012〕180号)规定条件,在我省就业的外省户籍人员的子女参加高招报名的,考生须是高级中等教育学校应届毕业生,并具有当地实际就读学校正式学籍。
3.在我省高级中等教育学校就读的台湾省籍学生。
4.在我省定居且持有河南省公安机关签发的《中华人民共和国外国人永久居留身份证》,并在我省高级中等教育学校就读的外国人。
5.在我省就读,取得高校少年班(中国科学技术大学、东南大学、西安交通大学)、数学英才班、数学领军计划、物理攀登计划、物理学科卓越人才培养计划、网络空间安全少年生等报考资格的非高三应届毕业生,根据招生院校提供的资格考生名单报考,考生如需参加文化课统一考试,考试成绩只能作为报考高校少年班、数学英才班等的录取依据,不能作为当年我省普通高校招生其他院校录取的依据。
6.在我省就读的西藏新疆高中班应届毕业生,须具有西藏新疆高中班三年学籍且实际就读,可以在我省报名参加普通高考,录取工作按教育部相关规定执行。
7.其他符合教育部报考规定的。

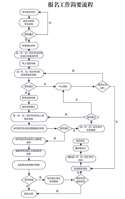
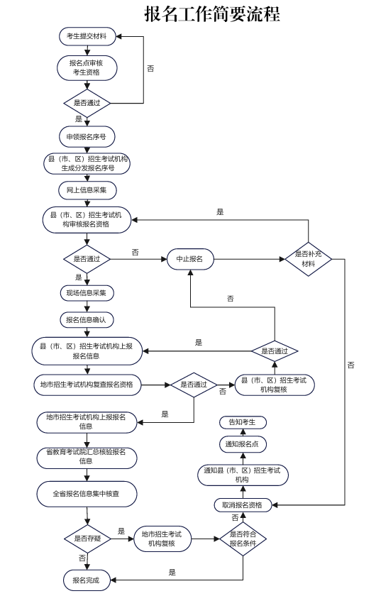
报名工作程序包括报名资格初审、生成分发报名序号、网上信息采集、现场信息采集、报名信息确认、报名信息汇总核验等环节。

考生姓名中无法输入的生僻字使用支持国标大字符集(GBK)的输入法输入,确实找不到的生僻字用大写拼音字母代替,并在报名确认时向所属报名点(中学)申请备案正确姓名。
我省普通高等学校招生考试实行“3+1+2”模式,包括普通高等学校招生全国统一考试(以下简称全国统考)科目和普通高中学业水平选择性考试(以下简称选择性考试)科目。
“3”为全国统考科目,包括语文、数学、外语(英语、俄语、日语、法语、德语、西班牙语任选一个语种)3门,外语科目考试含笔试和听力两个部分;“1”为选择性考试首选科目,包括物理和历史2门,考生任选1门;“2”为选择性考试再选科目,包括思想政治、地理、化学、生物学4门,考生任选2门。
我省普通高校招生报名实行网上报名与现场确认相结合的办法,包括网上信息采集、现场信息采集、报名信息确认、签订考生诚信承诺书、报名信息公示等环节,报名资格审核贯穿全程。考生须按要求完成信息采集和确认并通过资格审核,高招报名方可有效。
报名考试费99元/人。另外,报考体育教育、社会体育指导与管理、休闲体育等专业的考生,收取体育专业加试考务费50元/人;报考艺术类专业的考生,按报名科类(方向)收取艺术专业加试考务费100元/人/科类(方向)。
-END-
|| 文章素材来源于河南省教育考试院,经小编整理后发布,仅供学习交流之用。如涉及侵权,请及时与我们联系。如有投诉及建议,请联系邮箱:19903861300@163.com。
